
Ultimativer Leitfaden für Kundenservice-Berichte
Kundenservice-Berichte helfen Unternehmen, Trends zu verfolgen, Verbesserungsbereiche zu identifizieren und fundierte Entscheidungen zu treffen, indem sie Einbl...


Erfahren Sie, wie Sie effektive Kundenserviceprozesse mit 5 Schritten erstellen: Ziele definieren, Rollen festlegen, Customer Journey abbilden, Tools auswählen und Feedback-Schleifen implementieren. Diese Schritte verbessern Schulung, Produktivität, Automatisierung und Mitarbeiterzufriedenheit.
Der Schlüssel zur Aufrechterhaltung eines hohen Kundenservicestandards ist ein detaillierter Kundenserviceprozess, dem Ihr Team folgen kann. In anderen Branchen wie Luftfahrt oder Medizin haben Fachleute Regeln und Verfahren, die sie befolgen müssen, bevor sie ein Flugzeug fliegen oder ein medizinisches Verfahren durchführen können. Das gleiche Framework gilt für die Verwaltung eines leistungsstarken Kundenserviceteams.
In diesem Artikel erfahren Sie, was Kundenserviceprozesse sind, welche Vorteile sie bieten und warum sie für einen großartigen Kundenservice unerlässlich sind. Wir behandeln 5 umsetzbare Schritte zur Erstellung funktionierender Prozesse und wie Sie häufige Fehler vermeiden. Wir werden echte Beispiele von SOPs und Flowcharts analysieren, um Sie zu inspirieren.
Einfach ausgedrückt geben Kundenserviceprozesse Ihrem Team einen zuverlässigen Entscheidungsleitfaden. Denken Sie an sie als Vorlagen, die die Aktivitäten beim Bearbeiten eines Tickets von der Anfrage bis zur Lösung beschreiben und definieren, was eine hochwertige Kundenerfahrung für Sie bedeutet.
Stellen Sie sich vor, Sie stehen zweimal vor dem gleichen Problem. Das erste Mal erhalten Sie eine schnelle Antwort und werden sofort an einen Senior-Mitarbeiter weitergeleitet oder erhalten sogar einen Rabatt. Das zweite Mal werden Sie von Agent zu Agent weitergeleitet, ohne Hilfe in Sicht, und können sich nur fragen, warum es das erste Mal so anders und einfach war. Das ist, wie es aussehen könnte, wenn ein Unternehmen keine Prozesse hat und jeder Agent willkürliche Entscheidungen trifft.
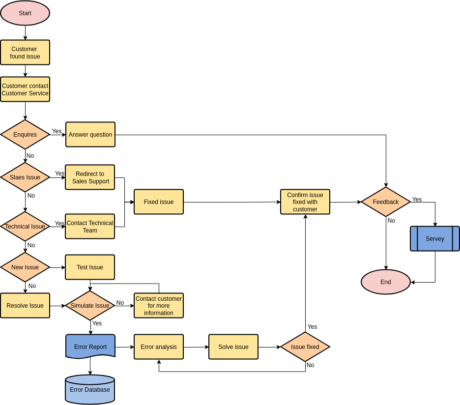
Prozesse müssen nicht streng befolgte Skripte sein. Sie sollen flexibel und anpassbar sein, während sie das gleiche Maß an Kundenbetreuung beibehalten, während Ihr Unternehmen wächst. Deshalb sind Flowcharts und SOPs die beliebtesten Optionen zur Darstellung der Prozesse.
Unten ist ein einfaches Kundenservice-Flowchart, das die Reise vom ersten Kontakt bis zur Ticketlösung detailliert:

Flowcharts rationalisieren die Entscheidungsfindung und kondensieren komplexe Prozesse in leicht verständliche, umsetzbare Schritte. Zum Beispiel weiß jeder Agent dank eines Eskalations-Flowcharts, an wen, wie und wann ein Ticket weitergeleitet werden soll. SOPs sind detaillierte strukturierte Dokumente, die die Prozesse beschreiben. Sie können sich Flowcharts als die visuelle Zusammenfassung der robusteren und detaillierteren SOPs vorstellen.
Nur Sie und Ihr Team kennen Ihre genauen Prozesse, aber jeder weiß, wenn Sie keine haben. Die Erfahrung, die Ihr Kundenserviceteam bietet, ist der entscheidende Moment. Ihr Team besteht aus Menschen, die einfach gute und schlechte Tage haben werden, und diese Regeln stellen sicher, dass sie auch an schlechten Tagen schnell und konsistent Entscheidungen treffen können.
Ein standardisierter Kundenserviceprozess setzt Erwartungen und zeigt, dass Sie sich dem Aufbau einer kundenorientierten Kultur verpflichtet haben. Am Ende des Tages geht es bei Prozessen darum, konsistent positive Kundenerfahrungen zu bieten und sie zum Wiederkommen zu bewegen. Mit 3 von 5 Kunden, die Marken wegen schlechter Erfahrungen verlassen, sind effektive Prozesse ein entscheidender Teil der Steigerung der Kundenloyalität.
Dies sind die Hauptvorteile der Festlegung von Kundenserviceprozessen:
Egal ob Sie bestehende Prozesse verfeinern, sie schriftlich festhalten oder neu aufbauen – diese fünf Schritte werden jedes Kundenserviceteam mit einer soliden Grundlage versorgen. Diese Schritte ermöglichen es Ihnen, Ihre aktuelle Situation zu verstehen, Überarbeitungen zu entwerfen und kontinuierliche Verbesserungen zu gewährleisten. Wir haben diese Schritte basierend auf unserer eigenen Erfahrung bei der Erstellung effektiver Kundenserviceprozesse sowie der Erfahrung unserer Kunden ausgewählt.

Alles beginnt mit Kundenorientierung. Sie hören es überall, aber das ist, weil es wirklich funktioniert. Wenn Sie sich auf Ihre Kunden konzentrieren, fallen alle anderen Ziele an ihren Platz. Wenn Sie alles, was Sie tun, auf Kundenbedürfnisse und -erwartungen stützen, werden Sie bei der Festlegung von Schlüssel-KPIs und den besten Prozessen zu ihrer Erreichung geleitet, was letztendlich zu exzellentem Kundenservice führt.
Aber zuerst können Sie nicht ändern, was Sie nicht verstehen. Zerlegen Sie Ihre aktuellen Prozesse. Auch wenn sie nicht dokumentiert und mündlich vereinbart sind, arbeitet Ihr Kundenservice bereits nach ungeschriebenen Regeln und Workflows. Sie könnten feststellen, dass sie von Anfang an gut funktionieren, aber es lohnt sich trotzdem, sie aufzuschreiben, um eine konsistente Erfahrung zu schaffen und die Onboarding-Zeiten zu verkürzen.
Um Ihre bestehenden Prozesse zu diagnostizieren, stellen Sie sich diese Fragen:
Sobald Sie Mängel sehen, überlegen Sie, welche Art von Erfahrung Sie Ihren Kunden bieten möchten. Wir werden uns im nächsten Schritt mit der Detaillierung einer Customer Journey befassen, aber manchmal ist es das Beste, Ihre Kunden zu fragen. Vergessen Sie nicht, auch Mitarbeiterfeedback zu sammeln. Ihr Standpunkt könnte Probleme in Ihren internen Kundenserviceprozessen offenbaren, aber er könnte Ihnen auch helfen, Ihre Kunden zu verstehen.
Unabhängig von der Größe Ihres Kundenserviceteams haben Sie wahrscheinlich zugewiesene Rollen und etablierte Prozesse, auch wenn diese ungeschrieben sind. Die Verfeinerung dieser Prozesse erfordert nicht nur die Zuweisung von Rollen, sondern hilft Ihnen auch, dies effektiv zu tun.
Jemand muss die Prozesse entwerfen, die Schulung sicherstellen und den Fortschritt verfolgen und messen. Darüber hinaus werden Prozesse wie Eskalation klar die Rollen von Senior- und Junior-Mitarbeitern definieren, was Ihnen hilft, Ihre Abteilungen besser zu strukturieren. Schließlich ist es eine gute Praxis, den Namen der verantwortlichen Person aufzunehmen, an die Fragen verwiesen werden sollten.
Wenn Sie Hilfe benötigen, um zu entscheiden, worauf Sie die erwarteten Ergebnisse der Kundeninteraktion stützen sollen, versuchen Sie, eine Customer Journey Map zu erstellen. Es ist eine visuelle Darstellung von Kunden, die ihre Ziele erreichen. Sie detailliert alle Touchpoints, Motivationen und Kundenbedürfnisse über verschiedene Phasen hinweg und gibt Ihnen einen Maßstab, um einzelne Kundeninteraktionen zu modellieren.
Mit wachsenden Kundenerwartungen ist Ihre beste Wette, Ihre Kunden so gut zu kennen, dass Sie Probleme beheben können, bevor sie überhaupt wissen, dass es ein Problem gibt. Zum Beispiel können häufige, einfache Fragen auf einen Mangel an Self-Service-Optionen oder darauf hinweisen, dass diese nicht leicht zugänglich sind, was Sie veranlasst, Anpassungen vorzunehmen.
Die beste Möglichkeit, Zeit zu sparen, sowohl für Ihre Kunden als auch für Mitarbeiter, ist die Investition in Self-Service-Optionen wie Wissensdatenbanken. Tatsächlich zeigt eine Umfrage, dass 8 von 10 Kunden die Nachfrage nach mehr Self-Service-Optionen über ein Kundenportal widerspiegeln:

Diese ermöglichen es Agenten, Kunden auf Self-Help-Artikel zu verweisen, anstatt viel Zeit damit zu verbringen, Kunden Schritt für Schritt zu führen. Ein weiteres wichtiges Self-Service-Tool sind Chatbots. Sie bieten 24/7 menschenähnliche Unterstützung und weisen Kunden oft viel schneller auf schnelle Self-Service-Lösungen hin, als es menschliche Agenten würden.
Sie können einen großartigen Kundenserviceprozess festlegen, aber Schwierigkeiten haben, ihn über alle Kanäle und Touchpoints zu vereinheitlichen. Schließlich ist einer der Hauptgründe, warum Sie Prozesse festlegen möchten, die Vermeidung von Informationssilos und Hin- und Hergehen zwischen Abteilungen. Es gibt nicht viel, das Kunden mehr hassen, als von Agent zu Agent weitergeleitet zu werden, ganz zu schweigen von der Frustration, Informationen wiederholen zu müssen.
Gute Omnichannel-Ticketing-Software ermöglicht es Ihren Teams, auf dem Laufenden zu bleiben und Informationen mühelos über Abteilungen und Kanäle hinweg zu teilen. Darüber hinaus ermöglichen diese Systeme die Zusammenarbeit in Tickets, die Agentenkommunikation und Rechenschaftspflicht.
Das Festlegen von Prozessen ist keine einmalige Aufgabe. Ihre Kunden und Ihr Unternehmen entwickeln sich im Laufe der Zeit weiter und definieren neu, was guter Kundenservice bedeutet. Deshalb ist es entscheidend, eine Feedback-Schleife zu entwickeln. Das bedeutet, dass Sie nicht nur Feedback sammeln und analysieren, sondern auch Maßnahmen ergreifen und diesen Prozess zu einem nie endenden Zyklus machen. Auf diese Weise können Sie alle Mängel im Keim ersticken, bevor sie zu Problemen werden.
Bewaffnet mit Ihrem Wissen über Prozesse und den Erkenntnissen von Kollegen, KPIs und möglicherweise sogar Kunden können Sie alles aufschreiben. Setzen Sie umsetzbare Ziele und Rechenschaftspflicht, um sicherzustellen, dass Sie sich an neue Prozesse halten. Beschreiben Sie jeden Schritt und listen Sie auf, welche Ressourcen und Informationen benötigt werden.
Mehrere Entscheidungen, die Sie unterwegs treffen, können für die Funktionsweise Ihrer Prozesse nachteilig sein. Hier sind einige umsetzbare Erkenntnisse, die Sie immer berücksichtigen sollten, wenn Sie Änderungen an Ihren Prozessen vornehmen.
Das frühzeitige Festlegen von Prozessen wird noch wertvoller, wenn Sie später expandieren. Stellen Sie sich vor, wie viel Zeit Sie sparen können, indem Sie neuen Mitarbeitern ein klares Handbuch zur Verfügung stellen, anstatt die gleichen Informationen immer wieder wiederholen zu müssen. Vergessen Sie jedoch nicht, jede neue Kundenserviceprozessänderung zu kommunizieren und bestehenden Mitarbeitern Schulungen anzubieten. Prozesse können ihren Zweck nur erfüllen, wenn alle Mitarbeiter an Bord sind.
Kundenserviceprozesse sollen leicht zu befolgen und wiederholbar sein. Deshalb funktionieren sie oft auf einer Wenn-Dann-Basis, genau wie eine Maschine. Zum Beispiel könnte Ihr Prozess vorsehen, dass wenn ein Enterprise-Client Sie kontaktiert, das Ticket sofort beantwortet werden muss. Das Festlegen von Automatisierungs- und SLA-Regeln kann die Effizienz steigern und menschliche Fehler noch weiter reduzieren, aber vor allem spart es Zeit und Geld.
Mit LiveAgent können Sie sich wiederholende Aufgaben reduzieren. Automatisierungsregeln sind eine robuste und flexible Funktion, die die meisten Ihrer Prozesse kopieren kann. Kundenservicemitarbeiter verschwenden keine Zeit mehr damit, die richtigen Tags herauszufinden, sie erhalten automatisch die richtigen Tickets zugewiesen und verpassen niemals dringende Tickets.

Gute Regeln bedeuten nichts, wenn Ihre Agenten ständig nach Daten suchen und Abteilungen Informationssilos schaffen. Kunden hassen es, Informationen mehreren Mitarbeitern wiederholen zu müssen. Es zeigt, dass Sie sie nicht kennen und nicht daran interessiert sind, sie kennenzulernen.
Andererseits sind Kunden durchaus bereit, ihre persönlichen Informationen preiszugeben, wenn dies bedeutet, dass sie einen personalisierten, problemlosen Service erhalten. Tatsächlich werden 80% der Verbraucher persönliche Daten im Austausch für Angebote oder Rabatte weitergeben. Deshalb möchten Sie in Kundenservicesoftware investieren, die die mühsame Aufgabe der Zentralisierung Ihrer Daten in eine nahtlose Gewohnheit umwandelt.
Es ist großartig, KPIs verbessern zu sehen, aber ohne direkten Einblick in Kundenerfahrungen raten Sie für immer, was funktioniert und warum. Das Einholen von Feedback sollte Teil jeder Kundeninteraktion sein. Sie können ein brandneues SOP erstellen, das Möglichkeiten zum Einholen von Kundenfeedback detailliert. Dies ist jedoch eine weitere leicht automatisierbare Sache. Mit Tools wie LiveAgent’s Nicereply-Integration wird jede Ticketlösung automatisch von einer Feedback-Aufforderung gefolgt.
Es sind die Kundenservice- und Vertriebsabteilungen, die direkt mit Kunden sprechen. Das Teilen der Informationen, die sie sammeln, mit anderen Abteilungen ist entscheidend für die Geschäftsgesundheit und den Erfolg. Ihre Erkenntnisse sind besonders wertvoll für Marketing- und Entwicklungsabteilungen, da sie weitere Entscheidungen treiben können. Umgekehrt kann der Kundenservice nicht richtig funktionieren und nützliche Antworten geben, ohne zu wissen, woran die anderen Abteilungen arbeiten.
Konsistenz ist das häufigste Problem, obwohl Prozesse oft mit dem Ziel der Konsistenz festgelegt werden. Wenn Sie glauben, dass Ihre Prozesse zum Erfolg führen, aber nicht befolgt werden, stellen Sie sicher, dass Kundenservicemitarbeiter angemessen geschult und zur Rechenschaft gezogen werden. Hören Sie auf ihr Feedback, um festzustellen, ob das Problem anderswo liegen könnte.
Feedback ignorieren kann in jedem Geschäftsvorhaben teuer werden, und Kundenserviceprozesse sind nicht anders. Sie haben neue Prozesse festgelegt, und plötzlich beschweren sich mehrere Kunden, dass sie ständig hin und her weitergeleitet werden. Das bedeutet, dass es Zeit ist, Ihren Kundenserviceprozess zu überarbeiten. Vielleicht haben Sie versehentlich einen unnötigen Schritt erstellt oder die Schaffung von Informationssilos gefördert.
Technologie nicht nutzen bedeutet, jeden Tag Geld und Ressourcen zu verlieren. Help-Desk-Softwareanbieter haben bereits über Ihre Prozesse nachgedacht und entwickelt Regeln, Automatisierung und Zusammenarbeitsfunktionen, um die Dinge für Sie zu vereinfachen. Aber seien Sie vorsichtig, dass Sie Innovation nicht gedankenlos erzwingen oder die Technologienutzung nicht überwachen, da dies negative Auswirkungen haben kann, die zu schlechtem Kundenservice und frustrierten Kunden führen.
Langsame Reaktionszeiten können unnötige oder fehlende Schritte in Ihrem Prozess offenbaren. Fehlende Schritte führen zu unsicheren Agenten, die zu lange brauchen, um zu entscheiden, während unnötige Schritte den gesamten Prozess verlangsamen.
Die Schleife nicht schließen. Prozesse müssen kontinuierlich überarbeitet werden. Jede vorgenommene Anpassung führt zu einem neuen Analysezyklus. Integrieren Sie Feedback-Schleifen sowohl von Kunden als auch von Mitarbeitern und messen Sie weiterhin KPIs.
Schöneres Feedback und entspannteres Personal zu sehen, ist das Endziel, aber ohne ein zuverlässiges Maß für Ihre Bemühungen können Sie niemals das Ausmaß Ihres Erfolgs kennen. Das Festlegen messbarer Ziele ermöglicht es Ihren Agenten auch, den Fortschritt zu visualisieren und zu feiern.
Diese Standard-Key-Performance-Indicators (KPI) helfen Ihnen, die Effektivität Ihrer Prozesse zu messen:
Durchschnittliche Lösungszeit (TTR): Dies ist der beste Indikator für die Prozesseffizienz. Mit so vielen beweglichen Teilen ist es leicht, dass ein Ticket steckenbleibt. Wenn Ihre Prozesse richtig festgelegt sind, können Ihre Kunden reibungslos durch die Touchpoints gehen und ihre Ziele rechtzeitig erreichen.
Durchschnittliche Antwortzeit (ART): Wenn Ihr Personal Zeit damit verbringt, den nächsten besten Schritt herauszufinden und andere zu konsultieren, leidet Ihre Antwortzeit. Eine reduzierte Antwortzeit zeigt deutlich, dass Ihr Kundenservice reibungsloser läuft.
Kundenzufriedenheitsscore (CSAT): Er misst die Gesamtzufriedenheit mit Kundenservicemitarbeitern. Kunden haben hohe Erwartungen an Professionalität und Geschwindigkeit, und Ihre Fähigkeit, diese Erwartungen zu erfüllen, wird sich sicherlich auf die Kundenzufriedenheit auswirken.

Andere Metriken wie Customer Effort Score (CES), Net Promoter Score (NPS) oder Abwanderungsrate können sich ebenfalls verbessern. Dank besserer Antwort- und Lösungszeiten werden sich Kunden wertgeschätzter und loyaler gegenüber Ihrer Marke fühlen. Seien Sie vorsichtig, realistische Ziele und Rechenschaftspflicht zu setzen, aber vermeiden Sie es, unnötigen Stress auf Ihre Kundenservicemitarbeiter auszuüben.
Kundenserviceprozesse leiten Ihr Team bei Entscheidungen. Sie dienen als Vorlagen für die Bearbeitung von Tickets von Anfang bis Ende. Hier sind einige Fallstudien von Unternehmen, die Prozesse implementiert haben und wie es ihnen zugute kam.
Namecheap, ein führendes Unternehmen für Domänenregistrierung und Webhosting, stand vor Herausforderungen mit vielen Supportanfragen. Sie richteten klare Eskalationsprozesse ein, um den Kundenservice besser zu verwalten.
Durch die Definition von Service-Levels und Fähigkeiten stellten sie sicher, dass Tickets kategorisiert und an die richtigen Teams weitergeleitet wurden. Dies reduzierte unnötige Eskalationen und verkürzte die Zeit, die zur Lösung komplexer Probleme erforderlich ist.
Die Texas Tech University hatte Schwierigkeiten, viele Supportanfragen von Studenten und Mitarbeitern zu verwalten. Sie erstellten SOPs für verschiedene Szenarien wie technische Probleme, administrative Anfragen und Notfälle.
Diese SOPs gaben klare Schritte zur Eskalation von Problemen, zur Kommunikation mit anderen Abteilungen und zur schnellen Problemlösung vor. Dies verbesserte die interne Kommunikation und Koordination.
Airbnb nutzt personalisierte Supportprozesse, um die Kundenerfahrung zu verbessern. Sie haben SOPs für häufige Probleme wie Buchungsprobleme, Sicherheitsbedenken und Gast-Host-Streitigkeiten.
Diese SOPs leiten Supportmitarbeiter durch jeden Schritt, von der Anfrage bis zur Lösung, und gewährleisten konsistente und maßgeschneiderte Antworten. Dieser Ansatz verbesserte die Lösungszeiten und schafft Vertrauen und Loyalität durch zuverlässige Unterstützung.
Die Zukunft dreht sich alles um die Bereitstellung konsistent ausgezeichneter personalisierter Erfahrungen, und KI steht an vorderster Front. Wir haben über das Festlegen von Automatisierungsregeln gesprochen, um automatisch Prozesse einzuhalten. KI wird sich prozessuale Aufgaben zu eigen machen. Es gibt menschlichen Agenten frei, sich auf einzigartig menschliche Aufgaben und komplexe Probleme zu konzentrieren.
KI-Chatbots können so programmiert werden, dass sie Ihre Prozesse einhalten und zu neuen vortrainierten Agenten werden. Wenn eine Eskalation erforderlich ist, können Chatbots Kunden erfolgreich mit den richtigen Agenten in den richtigen Abteilungen verbinden.
Chatbots und KI-Copiloten helfen auch bei Informationssilos. Durch das Sammeln von Daten zu Kundengesprächen kann es Vorschläge, Erkenntnisse und Zusammenfassungen früherer Gespräche liefern. Sie können sie einfach mit No-Code-Optionen wie URLsLab Bot auf Ihre Website hinzufügen.
Die heutigen Kunden navigieren nahtlos über Kanäle hinweg, daher lohnt sich die Präsenz auf verschiedenen Kanälen. Konsistent positive Erfahrungen über all diese Kanäle zu bieten, ist jedoch eine ganz andere Geschichte. Omnichannel-Kundenservicesoftware hilft Ihnen, mit der Nachfrage Schritt zu halten und gleichzeitig Prozesse und Erfahrungen über Plattformen hinweg in einem einzigen Dashboard zu vereinheitlichen. Funktionen wie das Hybrid-Ticket-Stream-System ermöglichen es Ihnen, die Reise eines Kunden über verschiedene Kanäle in einem einzigen Ticket zu verfolgen, was Informationsaustausch und Zusammenarbeit mühelos macht.
Denken Sie daran, dass nur Ihr Team Ihre genauen Prozesse kennt, aber jeder weiß, wenn Sie keine haben. Effektive Kundenserviceprozesse helfen Ihnen, großartige Kundenerfahrungen zu bieten und sie in loyale Kunden umzuwandeln. Deshalb ist die Investition in Kundenservice- und Supportprozesse entscheidend.
Der schwierigste Teil von Kundenserviceprozessen ist die Gewährleistung der Konsistenz über Kanäle und Abteilungen hinweg. Gute Kundenservicesoftware macht es viel einfacher, zusammenzuarbeiten, Informationen zu teilen, zu automatisieren und die Customer Journey in einem Dashboard zu verfolgen, um eine konsistente Erfahrung zu gewährleisten. Testen Sie die kostenlose 30-Tage-Testversion der Kundenservicesoftware von LiveAgent!
Automatisieren Sie und erreichen Sie Ihre KPI-Ziele mit der Kundenservicesoftware von LiveAgent! Verwalten Sie Kundenserviceprozesse, automatisieren Sie und erreichen Sie Ihre KPI-Ziele mit der Kundenservicesoftware von LiveAgent!

Kundenservice-Berichte helfen Unternehmen, Trends zu verfolgen, Verbesserungsbereiche zu identifizieren und fundierte Entscheidungen zu treffen, indem sie Einbl...

Verbessern Sie Ihren Kundenservice mit unserer praktischen Kundenservice-Checkliste – haken Sie alles ab und setzen Sie sich auf den Weg zum Erfolg.
Entdecken Sie die häufigsten Fehler im Kundenservice und bewährte Strategien, um sie zu vermeiden. Verbessern Sie Kundenzufriedenheit, Bindung und Loyalität mit...